با ما تماس بگیرید : 1433 8893 21 98+

منبع نما Source View

ابزاری هوشمند جهت شبیه‌سازی و بهینه‌سازی شبکه منابع آب در محیط گرافیکی

این نرم‌افزار داده‌های رواناب، نیاز آبی و مشخصات سازه‌ها را دریافت کرده و خروجی‌هایی از جمله زمان‌بندی بهینه بهره‌برداری، جریان‌های عبوری و حجم ذخیره در اجزای مختلف سیستم منابع آب ارائه می‌دهد.

ویژگی های کلیدی

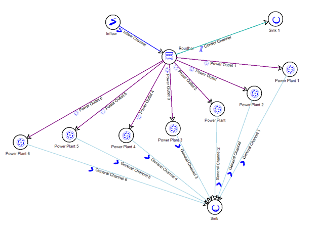
مدل‌سازی شبکه‌ای گره–کمان:  جهت طراحی ساختار سیستم منابع آب با اجزای متنوع

قابلیت ترکیب شبیه‌سازی بارش–رواناب با بهره‌برداری مخازن: پشتیبانی از مدل بارش–رواناب برای زیرحوضه‌ها و اتصال مستقیم آن به سیستم بهره‌برداری.

بهینه‌سازی بهره‌برداری با اهداف مختلف: قابلیت تعریف توابع هدف متنوع مانند تأمین نیاز آبی، حداقل‌سازی تبخیر، تولید انرژی برق‌آبی و…

محیط گرافیکی کاربرپسند و قابل توسعه: تعریف گره‌ها و کمان‌ها به‌صورت بصری، همراه با تنظیمات منعطف برای هر جزء.

پشتیبانی از تحلیل سناریوهای مدیریتی: امکان تعریف، اجرا و مقایسه سناریوهای مختلف در شرایط نرمال یا بحرانی مانند خشکسالی یا سیلاب.

توسعه‌یافته بر پایه دانش بومی: طراحی و پیاده‌سازی شده توسط متخصصان داخلی با قابلیت سفارشی‌سازی برای شرایط حوضه‌های ایران.

ساختار فنی:

این نرم‌افزار با زبان C#  در محیط .NET Framework  و معماری چندلایه طراحی شده و از پایگاه داده‌های محلی بهره می‌برد.

منطق عملکرد:

منطق عملکرد نرم‌افزار منبع‌نما بر پایه مدل‌سازی شبکه‌ای گره–کمان است؛ در این ساختار، اجزای مختلف سیستم منابع آب مانند مخازن، تقاطع‌ها، نیازها و ورودی‌های جریان به‌صورت گره و ارتباط بین آن‌ها به‌صورت کمان تعریف می‌شوند. نرم‌افزار ابتدا با دریافت داده‌های ورودی نظیر رواناب، مشخصات فنی سازه‌ها و نیازهای آبی، مدل فیزیکی سیستم را بازسازی می‌کند. سپس با استفاده از روش‌های بهینه‌سازی (مانند برنامه‌ریزی خطی) مسیرهای جریان، حجم ذخیره و برنامه بهره‌برداری بهینه را برای هر گام زمانی محاسبه می‌نماید. خروجی‌ها شامل نمودارها و جداولی از وضعیت جریان، حجم، تأمین نیازها و شاخص‌های عملکرد در بازه‌های مختلف زمانی هستند.

چرا منبع نما ؟

توسعه‌یافته بر اساس شرایط بومی حوضه‌های آبریز ایران

مدل‌سازی منابع آب با درک دقیق از ساختار، داده‌ها و نیازهای خاص سیستم‌های آبی کشور.

ترکیب هم‌زمان مدل بهره‌برداری و بارش–رواناب

برخلاف بسیاری از نرم‌افزارهای مشابه که نیاز به اتصال دستی به مدل‌های هیدرولوژیک دارند، منبع‌نما این قابلیت را به‌صورت یکپارچه فراهم می‌کند.

قابلیت انعطاف‌پذیر در تعریف سیاست‌های بهره‌برداری

امکان تعریف توابع هدف متنوع، قیود اجرایی، اولویت‌بندی نیازها و سناریوهای مدیریتی.

محیط گرافیکی ساده و کاربردی با ساختار گره–کمان

برای تحلیل جریان و شرایط رودخانه.

مناسب برای کاربرد در پروژه‌های تصمیم‌سازی و هشدار

کاربردپذیر در شرایط نرمال و بحرانی برای تحلیل عملکرد مخازن، روندیابی، و تخصیص منابع.

عدم نیاز به نرم‌افزارهای جانبی پیچیده یا لایسنس خارجی

چرخه عملکرد نرم‌افزار:

  1. تعریف ساختار شبکه منابع آب با استفاده از گره‌ها و کمان‌ها در محیط گرافیکی.
  2. ورود داده‌های ورودی شامل بارش، رواناب، نیاز آبی، مشخصات سازه‌ها و شرایط اولیه.
  3. تعیین توابع هدف و سیاست‌های بهره‌برداری برای بهینه‌سازی عملکرد سیستم.
  4. اجرای مدل بارش–رواناب و تولید جریان ورودی برای زیرحوضه‌ها (در صورت نیاز).
  5. حل مدل بهینه‌سازی برای تعیین جریان‌ها، برداشت‌ها و حجم ذخیره در هر بازه زمانی.
  6. تحلیل نتایج و ارائه خروجی‌ها به‌صورت جدول و نمودار و تکمیل گزارشهای مدیریتی.

سازمان‌هایی که به منبع نما نیاز دارند

  • شرکت‌های آب منطقه‌ای
  • سازمان‌های مدیریت منابع آب
  • شرکت‌های مشاور در حوزه آب و محیط زیست
  • و همچنین پژوهشگران دانشگاهی

سخن پایانی :

نرم‌افزار منبع‌نما، با پوشش کامل چرخه تحلیل و بهره‌برداری از منابع آب، ابزاری دقیق، بومی و منعطف برای شبیه‌سازی، بهینه‌سازی و تصمیم‌سازی در سیستم‌های منابع آب است که در سازمان‌های تخصصی و نهادهای اجرایی کشور به‌کار گرفته می‌شود.